【特别提示】
本政策适用于使用本酷可酷数字服务的全部用户,如某项服务有单独的个人信息处理规则,则优先适用相应规则;规则未涵盖的内容,以本隐私政策为准。本隐私政策不适用于通过接入酷可酷数字以向您提供产品或服务的第三方,对于第三方服务,请您仔细阅读第三方的隐私政策。
请仔细阅读《酷可酷数字隐私政策》,尤其是加粗划线的内容,并确定了解我们对您个人信息的处理规则。
广州市酷可酷数字信息技术有限责任公司(注册地址:广州市天河区灵山东路7号10层1001-6房C0372)(以下简称“我们”)非常重视用户的隐私和个人信息保护。您在使用我们的产品与/或服务时,我们可能会收集和使用您的相关信息。我们希望通过《酷可酷数字隐私政策》(“本隐私政策”)向您说明我们在您使用我们的产品与/或服务时如何收集、使用、保存、共享和转移这些信息,以及我们为您提供的访问、更新、删除和保护这些信息的方式。
更新日期:2023年4月20日
生效日期:2023年4月20日
如果您有任何疑问、意见或建议,请通过以下联系方式与我们联系:
联系电话:4000 198 928
个人信息负责人邮箱:248711461@qq.com
本政策将帮助您了解以下内容:
一、我们如何收集和使用您的个人信息
二、我们如何使用Cookies
三、我们如何共享、委托处理、转移、公开披露您的个人信息
四、我们如何保护和保存您的个人信息
五、您如何管理自己的个人信息
六、未成年人的个人信息保护
七、本政策的通知及修订
八、如何联系我们
本隐私政策与您所使用的酷可酷数字服务以及该服务所包括的各种业务功能(以下统称“我们的产品与/或服务”)息息相关,希望您在使用我们的产品与/或服务前仔细阅读并确认您已经充分理解本政策所写明的内容,并让您可以按照本隐私政策的指引做出您认为适当的选择。本隐私政策中涉及的相关术语,我们尽量以简明扼要的表述,并提供进一步说明的链接,以便您更好地理解。对本隐私政策中与您的权益存在重大关系的条款和个人信息采用加粗处理以提示您注意。您使用或在我们更新本隐私政策后(我们会及时提示您更新的情况)继续使用我们的产品与/或服务,即意味着您同意本隐私政策(含更新版本)内容,并且同意我们按照本隐私政策收集、使用、保存、共享和转移您的相关信息。对于需要获取您单独同意的情形,我们会根据您的实际使用情况单独征求您的同意。
如对本隐私政策或相关事宜有任何问题,您可随时通过访问在线客服系统或拨打我们的官方客服电话等多种方式与我们联系。
一、我们如何收集和使用您的个人信息
个人信息是指以电子或者其他方式记录的已识别或者可识别的自然人有关的各种信息。敏感个人信息是指一旦泄露或者非法使用,容易导致自然人的人格尊严受到侵害或者人身、财产安全受到危害的个人信息,包括生物识别、宗教信仰、特定身份、医疗健康、金融账户、行踪轨迹等信息,以及不满十四周岁未成年人的个人信息。您理解并同意:
1、我们致力于打造多样的产品和服务以满足您的需求。因我们向您提供的产品和服务种类众多,且不同用户选择使用的具体产品/服务范围存在差异,相应的,基本/附加功能及收集使用的个人信息类型、范围等会有所区别,请以具体的产品/服务功能为准;
2、为给您带来更好的产品和服务体验,我们在持续努力改进我们的技术,并不时推出新的或优化后的功能,可能需要收集、使用新的个人信息或变更个人信息使用目的或方式。对此,我们将通过更新本政策、弹窗、页面提示等方式另行向您说明对应信息的收集目的、范围及使用方式,并为您提供自主选择同意的方式,且在征得您明示同意后收集、使用。在此过程中,如果您有任何疑问、意见或建议的,您可通过酷可酷数字提供的各种联系方式与我们联系,我们会尽快为您做出解答。
(一) 我们如何收集您的个人信息
我们仅会出于以下目的,收集和使用您的个人信息:
1、用户注册、登录与验证
为登录我们的平台,以便我们为您提供服务,您需要至少向我们提供您本人的手机号码、密码,我们将通过发送短信验证码来验证您的身份是否有效。我们收集您的上述信息是为了向您提供酷可酷数字服务,帮助您完成酷可酷数字账户的注册,保护您的账户安全,如您不提供这类信息,我们将无法为您创建账户并正常向您提供服务。此时您仍可使用浏览和搜索功能,我们将不会收集您的上述个人信息。
个人资料完善:注册账户时,您可以选择添加您的喜好;注册账户后,您可选择完善您的个人资料,我们将收集您的头像、昵称,我们收集您的上述信息是为了帮助您完善、展示您的个人资料。如您不提供这类信息,不会影响您正常使用我的其他业务功能。
授权登录:我们可能在经过您单独同意后向第三方提供您的账户信息(手机号、头像、昵称、账号名),使您可以便捷地注册或登录第三方账户。我们可能从第三方获取您授权共享的账户信息(手机号、头像、昵称),并将您的第三方账户与您的酷可酷数字账户绑定,使您可以通过第三方账户直接登录并使用我们的产品与/或服务。我们会将依据与第三方的约定、对个人信息来源的合法性进行确认后,在符合相关法律和法规规定的前提下,使用您的这些个人信息。
2、商品/服务信息展示和搜索
为了向您展示商品或服务,我们可能会收集您使用我们的产品与/或服务的设备信息、浏览器类型来为您提供信息展示的最优方式,以适应您的设备界面。为了向您提供搜索历史、购物车、订单商品或服务、优惠券、礼品卡、返现的展示服务,我们会收集您的浏览信息、搜索记录、加购信息、订单信息、优惠券信息、礼品卡信息、返现余额。我们将根据上述信息以及其他您已授权的信息,进行数据分析、预测您的偏好特征,在酷可酷数字商城服务中向您提供个性化展示、定向推送,以让您获得更优质的使用体验。
如您需要修改向您展示的商品或服务排序或者关闭个性化推荐的服务,可以通过以下方式实现:
(1)如您不想接收搜索页为您综合推荐的商品或服务,可以选择按销量、价格或者其他页面可选的维度接收相应的搜索结果展示;
(2)如您希望关闭个性化推荐及推送服务,您可通过“我的-设置-隐私设置”页面关闭“个性化推荐管理”,您看到的内容展示的相关性会降低;
(3)如您不想接收商业性短信,可以根据短信内容提示进行回复,来取消我们给您手机发送的商业性短信。
3、下单及订单管理
当您订购具体商品及/或服务时,我们会通过系统为您生成购买该商品及/或服务的订单。我们会收集您的收货人姓名、收货地址以及手机号码;订单信息包括您的用户ID、下单方式、所购买的商品及/或服务信息、订单编号、订单创建时间、数量、订单金额、优惠券使用情况,我们收集这些信息是为了帮助您顺利完成交易、保障您的交易安全、便于您查询订单信息,计算奖励金额及其他我们需要明确告知的目的。
如您需要开具发票,我们将收集您的订单号、发票抬头、税号、联系方式、开户银行、银行账号、注册地址、商品分类编码、开票类型、商品金额、订单金额以及接收电子发票的邮箱信息。
4、支付功能
在您下单后,您可以选择与酷可酷数字合作的第三方支付机构(支付宝、微信、享花卡支付)所提供的支付服务。为帮助您完成支付,我们将通过软件开发工具包(SDK)及其他安全的方式,向第三方支付机构共享您的订单信息、订单安全相关设备信息及其他反洗钱法律要求的必要信息。支付机构通过其页面向您收集完成支付及收款所需信息及提供其他服务时,适用支付机构相应的隐私政策,请您仔细阅读支付机构提供的隐私政策。
为使我们及时获悉并确认您的支付进度及状态,以便为您提供发货及售后服务,您同意我们可向您所选择的支付机构收集与支付进度、支付状态、授信额度相关的信息。
为便于您正常使用卡包功能,您开通、使用卡包的账户金额信息、银行卡信息会在相应的支付机构页面展示。
5、交付产品与/或服务功能
我们酷可酷数字上的商品和服务可能涉及由第三方商家为您提供,其名称和联系方式详见商品界面。对于需要寄送的商品,当您下单并完成支付后,我们会将您下单的商品信息和您填写的收件信息提供给第三方商家。对于需要寄送的商品,当您下单后,我们会将您接单的商品信息提供给第三方配送公司(以下称“配送公司”),配送公司将为您完成订单的交付。对于需要您到店消费时,第三方商家将需要您出示您的消费券码,我们会将您的订单编号提供给第三方商家,由第三方商家核对您的消费权益。
您知晓并同意,与我们合作的第三方商家、供应商或配送公司会在上述环节内使用您的前述信息以保证您的出售的商品能够安全送达
6、评论及分享
当您使用评论、分享功能时,我们会收集您的评论、分享记录,并展示您的昵称、头像。我们收集您的上述信息是为了帮助您使用评论、分享功能。若您不同意我们收集上述信息,您将无法进行评论、分享,但不影响您正常使用我们的其他服务。
您作出的评论可能被不特定公开人群查看,如您不希望该等信息被公开,请您不要做出相应的评论。
请您知悉,您发布的信息中如果包含他人的个人信息,请您务必取得他人的授权同,未经他人授权同意的,您不可擅自发布与他人个人信息相关的信息。
7、客服与售后功能
当您使用的客服和售后功能时,我们会收集您的账号信息、订单信息以及您与客服沟通的内容,我们收集您的上述信息是为了核验您的身份以保证您的账号安全,并为您提供相应的订单咨询、退换货、退款、投诉、建议及问题解决相关的服务。
8、保障网络和服务的安全
为提高您使用我们的产品与/或服务时系统的安全性,更准确地预防钓鱼网站欺诈和保护账户安全,我们可能会通过收集您的设备信息(特定类型传感器列表、设备型号、设备Mac地址、Android ID、已安装应用列表、设备识别码、设备序列号、操作系统及软件版本、设备状态、网络状况)、日志信息、面部信息、IP地址、位置信息、浏览信息、订单信息、ssid、wifi信息、IMSI、SIM卡信息、电池使用情况来识别是否为真实自然人用户、是否为异常地点登录、判断您的账号风险,并可能会记录一些我们认为有风险的链接(“URL”);我们也会将收集到的您的设备信息用于对酷可酷数字系统问题进行分析、统计流量并排查可能存在的风险、在您选择向我们发送异常信息时予以排查。
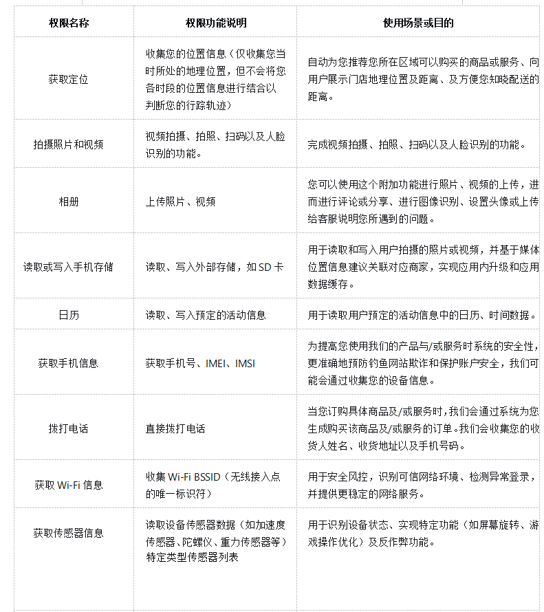
(二)设备权限调用情况
1、为使您使用酷可酷数字商城功能更便捷或更有乐趣,从而提升您在酷可酷数字的使用体验,我们的以下附加功能中可能会收集和使用您的个人信息。如果您不提供这些个人信息,您依然可以使用酷可酷数字功能,但您可能无法使用这些可以为您所带来服务乐趣的附加功能或在使用某些功能时需要重复填写一些信息。请您知悉,我们不会默认开启您设备的权限,仅在您主动确认开启的情况下,酷可酷数字才有可能通过设备权限收集您的信息。这些附加功能收集的信息和使用目的包括:
2、上述附加功能需要您在您的设备中向我们开启相应的访问权限,以实现这些功能所涉及的信息的收集和使用。您可以通过“我的-设置-隐私设置-授权管理”进行相应的权限设置。
请您注意,您开启任一权限即代表您授权我们可以收集和使用相关个人信息来为您提供对应服务,您一旦关闭任一权限即代表您取消了授权,我们将不再基于对应权限继续收集和使用相关个人信息,也无法继续为您提供该权限所对应的服务。您关闭权限的决定不会影响此前基于您的授权所进行的信息收集及使用。
(三)请您知悉,以下情形中,我们收集、使用个人信息无需征得您的授权同意:
1、为订立、履行您作为一方当事人的合同所必需;
2、为履行法定职责或者法定义务所必需;
3、为应对突发公共卫生事件,或者紧急情况下为保护自然人的生命健康和财产安全所必需;
4、为公共利益实施新闻报道、舆论监督等行为,在合理的范围内处理个人信息;
5、依照《中华人民共和国个人信息保护法》规定在合理的范围内处理个人自行公开或者其他已经合法公开的个人信息;
6、法律法规规定的其他情形。
(四)您个人信息使用的规则
1、我们会根据本隐私政策的约定并为实现我们的产品与/或服务功能对所收集的个人信息进行使用。
2、在收集您的个人信息后,我们将通过技术手段对数据进行去标识化处理。
3、当我们展示您的个人信息时,我们会采用包括去标识化、内容替换、匿名处理方式对您的信息进行脱敏,以保护您的信息安全。
4、为统计我们的产品/服务使用情况,我们会对经过技术处理的用户数据进行汇总、分析和使用,并与第三方共享处理后的统计信息。我们会通过安全加密的技术处理方式以及其他方式保障信息接受方无法重新识别特定个人。
5、当我们要将您的个人信息用于本政策未载明的其它用途时,或基于特定目的收集而来的信息用于其他目的时,会通过您主动做出勾选的形式事先征求您的同意。
请您理解,我们向您提供的产品与/或服务将不断更新变化。如果您选择使用本隐私政策中尚未列明的其他产品与/或服务时,我们会在收集您的个人信息前通过协议、页面提示等方式向您详细说明信息收集的目的、方式、范围并征求您的同意。若您不同意提供前述信息,您可能无法使用该项产品与/或服务,但不影响您使用现有产品与/或服务。
二、我们如何使用Cookies
1、为实现您联机体验的个性化需求,使您获得更轻松的访问体验。我们会在您的移动设备上发送一个或多个名为Cookies的小数据文件,指定给您的Cookies是唯一的,它只能被将Cookies发布给您的域中的Web服务器读取。我们向您发送Cookies是为了简化您重复登录的步骤、存储您的服务偏好等数据进而为您提供服务的偏好设置、帮助您优化对广告的选择与互动、帮助判断您的登录状态以及账户或数据安全。
2、我们不会将Cookies用于本隐私政策所述目的之外的任何用途。您可以清除软件内保存的所有Cookies,但如果您这么做,您可能需要在每一次访问酷可酷数字App时亲自更改用户设置,而且您之前所记录的相应信息也均会被删除,并且可能会对您所使用服务的安全性有一定影响。
3、 第三方合作伙伴通过Cookies收集和使用您的信息不受本隐私政策约束,而是受到其自身的信息保护声明约束,我们不对第三方的Cookies或同类技术承担责任。
三、我们如何共享、委托处理、转移、公开披露您的个人信息
(一)共享
1、我们致力于取得和维护您对我们的信任。未经您的单独同意或不具备其他合法事由,我们不会向其他公司、组织或个人提供您的个人信息。如我们因情况变化,需要对外提供您个人信息的,我们会就相关信息对您进行告知并征得您的单独同意。
2、我们可能会根据法律法规规定、诉讼、争议解决的必要,或按行政、司法机关依法提出的要求,以及其他法定义务履行的必需,对外提供您的信息。如我们为履行法定义务而向第三方提供您的个人信息的,我们将在相应页面或通过其他可行方式以适当方式告知您个人信息接收方的名称和联系信息。
3、为应对突发公共卫生事件,或者紧急情况下为保护您的生命健康和财产安全所必需,我们向第三方提供您的个人信息的,我们会在适当时机(如紧急情况消除后)向您告知有关信息。
4、我们可能会将您的个人信息与我们的关联方共享。但我们只会共享必要的个人信息,且受本隐私政策中所声明目的的约束。我们的关联方如要改变个人信息的处理目的,将再次征求您的授权同意。
5、我们可能会在为订立、履行您作为一方当事人的合同所必需的情况下,共享您的个人信息,包括:您通过酷可酷数字销售商品或服务等支付方式以及为用户退款时,我们将根据您的选择,将您的订单信息、交易信息、申请信息中的必要信息共享给第三方支付机构,以实现您的交易、退款服务需求。
向合作伙伴等第三方共享您的订单信息、账户信息、设备信息以及位置信息,以保障为您提供的服务顺利完成。但我们仅会出于合法、正当、必要、特定、明确的目的共享您的个人信息,并且只会共享提供服务所必要的个人信息。我们的合作伙伴无权将共享的个人信息用于任何其他用途。
6、对我们与之共享个人信息的公司、组织和个人,我们会与其签署严格的共享协定,要求接收方按照法律的规定、我们的说明以及本隐私政策的内容处理您的个人信息,要求接收方变更处理目的、处理方式时重新获得您的同意。在敏感个人信息使用上,我们要求接收方采用数据脱敏和加密技术,从而更好地保护用户数据。同时我们会在共享您的个人信息前对接收方进行个人信息保护影响评估,以审查接收方的处理目的、处理方式等是否合法、正当、必要,对您个人权益的影响及安全风险,以及接收方是否采取了合法、有效与风险程度相适应的技术措施和管理措施保障个人信息的安全。关于我们接入的合作伙伴等第三方的SDK包括。
SDK 名称:腾讯互联SDK
合作方:腾讯科技有限公司
合作目的:QQ分享
个人信息收集方式:嵌入第三方SDK,SDK收集传个人信息、设备信息
个人信息收集范围:查看WLAN连接;粗略定位;精确定位;读取外置存储卡;读取手机状态身份;写入外置存储卡;后台访问地理位置
隐私政策:https://wiki.connect.qq.com/qq互联sdk隐私保护声明
SDK 名称:APP支付客户端SDK
合作方:支付宝(杭州)信息技术有限公司
合作目的:使用支付宝授权在app内进行商品支付
个人信息收集方式:嵌入第三方SDK,SDK收集传个人信息、设备信息
个人信息收集范围:系统运营信息、网络状态信息、iOS广告标识符(IDFA)、MAC地址、国际移动设备识别码(IMEI)、匿名设备标识符(OAID)、国际移动用户识别码(IMSI)、应用列表信息、基站信息、社交平台OpenID、地理位置
隐私政策:https://opendocs.alipay.com/open/54/01g6qm#%E6%94%AF%E4%BB%98%E5%AE%9D%20App%20%E6%94%AF%E4%BB%98%E5%AE%A2%E6%88%B7%E7%AB%AF%20SDK%20%E9%9A%90%E7%A7%81%E6%94%BF%E7%AD%96
SDK 名称:地图SDK
合作方:北京高德图强科技有限公司
合作目的:帮助用户获取附近门店定位服务
个人信息收集方式:嵌入第三方SDK,SDK收集传个人信息、设备信息
个人信息收集范围:查看WLAN连接;粗略定位;精确定位;读取外置存储卡;读取手机状态身份;写入外置存储卡;后台访问地理位置
隐私政策:https://lbs.amap.com/pages/privacy/
SDK 名称:定位SDK
合作方:北京高德图强科技有限公司
合作目的:帮助用户获取附近门店定位服务
个人信息收集方式:嵌入第三方SDK,SDK收集传个人信息、设备信息
个人信息收集范围:查看WLAN连接;粗略定位;精确定位;读取外置存储卡;读取手机状态身份;写入外置存储卡;后台访问地理位置
隐私政策:https://lbs.amap.com/pages/privacy/
SDK 名称:轻量版地图SDK
合作方:北京高德图强科技有限公司
合作目的:帮助用户获取附近门店定位服务
个人信息收集方式:嵌入第三方SDK,SDK收集传个人信息、设备信息
个人信息收集范围:查看WLAN连接;粗略定位;精确定位;读取外置存储卡;读取手机状态身份;写入外置存储卡;后台访问地理位置
隐私政策:https://lbs.amap.com/pages/privacy/
SDK名称:腾讯x5浏览器内核
合作方:深圳市腾讯计算机系统有限公司
合作目的:移动浏览场景体验优化
个人信息收集方式:嵌入第三方SDK,SDK收集传个人信息、设备信息
个人信息收集范围:常用设备信息(如IMEI/IMSI、SIM卡序列号/MAC地址、android_id)、设备制造商、网络类型、网络状态、手机操作系统、屏幕尺寸、ip地址
隐私政策:https://x5.tencent.com/tbs/guide/develop.html#5
SDK简称:小米推送
合作方:北京小米移动软件有限公司
合作方类型:消息推送服务合作方
合作目的:提供小米设备消息推送服务
个人信息收集方式:嵌入第三方SDK,SDK收集传输个人信息
个人信息收集范围:设备MAC地址、唯一设备标识码、位置信息、应用列表
隐私政策:https://dev.mi.com/console/doc/detail?pId=1822
SDK简称:OPPO PUSH 客户端SDK
合作方:广东欢太科技有限公司
合作方类型:消息推送服务合作方
合作目的:提供OPPO设备消息推送服务
个人信息收集方式:嵌入第三方SDK,SDK收集传输个人信息
个人信息收集范围:设备MAC地址、唯一设备标识码、位置信息、应用列表
隐私政策:https://open.oppomobile.com/new/developmentDoc/info?id=11228
SDK简称:vivo推送SDK
合作方:维沃移动通信有限公司
合作方类型:消息推送服务合作方
合作目的:提供vivo设备消息推送服务
个人信息收集方式:嵌入第三方SDK,SDK收集传输个人信息
个人信息收集范围:设备MAC地址、唯一设备标识码、位置信息、应用列表
隐私政策:https://dev.vivo.com.cn/documentCenter/doc/878
SDK简称:华为、荣耀手机推送通道SDK
合作方:华为技术有限公司
合作方类型:消息推送服务合作方
合作目的:提供华为、荣耀设备消息推送服务
个人信息收集方式:嵌入第三方SDK,SDK收集传输个人信息
个人信息收集范围:设备MAC地址、唯一设备标识码、位置信息、应用列表
隐私政策:https://consumer.huawei.com/cn/privacy/privacy-policy
SDK简称:性能加速库
合作方:华为软件技术有限公司
合作方类型:消息推送服务合作方
合作目的:提供华为、荣耀设备消息推送服务
个人信息收集方式:嵌入第三方SDK,SDK收集传输个人信息
个人信息收集范围:设备MAC地址、唯一设备标识码、位置信息、应用列表
隐私政策:https://developer.huawei.com/consumer/cn/doc/development/graphics-Guides/sdk-data-security-0000001050700772
SDK简称:消息推送 SDK Android
使用目的:识别已安装APP,获取MAC地址
收集数据类型:获取已安装APP信息 读写手机外置存储信息 获取MAC地址 获取Android_ID
第三方主体: 每日互动股份有限公司
隐私政策:https://docs.getui.com/privacy/
SDK简称:鲸鸿动能SDK
使用目的:识别已安装APP,获取MAC地址
收集数据类型:获取已安装APP信息 读写手机外置存储信息 获取MAC地址 获取Android_ID
第三方主体: 华为软件技术有限公司
隐私政策:https://developer.huawei.com/consumer/cn/doc/HMSCore-Guides/whale-hong-kinetic-energy-sdk-privacy-statement-0000001658283582
SDK简称:魅族推送SDK
使用目的:识别已安装APP,获取MAC地址
收集数据类型:获取已安装APP信息 读写手机外置存储信息 获取MAC地址 获取Android_ID
第三方主体: 珠海星纪魅族信息技术有限公司
隐私政策:https://open.flyme.cn/docs?id=202
SDK简称:移动智能终端补充设备标识体系统一调用SDK
使用目的:获取设备标识
收集数据类型:获取华为、小米、OPPO、vivo、中兴、努比亚、魅族、联想、三星等设备厂商的补充设备标识(OAID、AAID等)
第三方主体: 中国信息通信研究院
隐私政策:https://www.msa-alliance.cn/col.jsp?id=122
SDK简称:微信OpenSDK Android
使用目的:实现微信分享,实现微信三方登录
收集数据类型:设备识别信息(IMEI号,Serial Number,IMSI,User ID,Android ID)
第三方主体: 深圳市腾讯计算机系统有限公司
隐私政策:https://support.weixin.qq.com/cgi-bin/mmsupportacctnodeweb-bin/pages/RYiYJkLOrQwu0nb8
SDK简称:微信支付
使用目的:支付
收集数据类型:设备识别信息(IMEI号,Serial Number,IMSI,User ID,Android ID)
第三方主体: 深圳市腾讯计算机系统有限公司
隐私政策:https://weixin.qq.com/cgi-bin/readtemplate?lang=zh_CN&t=weixin_agreement&s=privacy
(二)委托处理
我们可能会委托第三方服务提供者代表我们处理您的信息,以便向您提供专业服务,包括物流服务等。上述委托处理行为受本隐私政策中所声明目的约束,并且我们会通过书面协议等方式要求受托机构遵守严格的保密义务及采取有效的保密措施,禁止其将受托处理的信息用于受托目的之外的用途。目前,我们委托的合作伙伴包括以下类型:
1、提供安全监测服务的合作方。为了保障您的交易安全,我们可能会将您的个人信息提供给负责系统搭建、维护、管理、评测的技术提供方。以提高产品与/或服务系统的安全性、预防钓鱼网站欺诈、保护账户安全、监控账号风险、记录并分析分享链接、排查酷可酷数字系统问题及异常信息,并进行反欺诈和反伪盗。
2、提供调研、分析、发货等服务类的提供商。根据您的授权我们可能会将您的个人信息提供给共同为您提供服务的下述合作伙伴。为了更好地分析酷可酷数字的使用情况,我们可能向分析数据的服务提供商提供酷可酷数字用户的数量、地区分布、活跃情况等数据,但我们仅会向这些供应商提供不能识别个人身份的统计信息。仓储物流的合作方,当您通过酷可酷数字购物时,我们可能会将您的订单信息、退换货信息提供给这些合作方,由合作方向您提供发货、退货、换货以及物流配送服务。
(三)转移 
随着业务的持续发展,我们将有可能进行合并、分立、收购、资产转让,您的个人信息有可能因此而被转移。在发生前述变更时,我们将按照法律及不低于本隐私政策所载明的安全标准要求继受方保护您的个人信息,继受方变更原先的处理目的、处理方式的,我们将要求继受方重新征得您的授权同意。
(四)公开披露 除非事先获得您的单独同意或具备其他合法事由,我们不会公开披露您的个人信息。
(五)其他规则
1、 请注意,您在使用我们服务时自愿对外提供甚至公开分享的信息,可能会涉及您或他人的个人信息甚至敏感个人信息。请您谨慎对外提供或公开,如所涉信息包含他人个人信息,请您在对外提供或公开前取得他人的单独同意。
2、 请知悉,根据法律规定,若我们采取技术措施和其他必要措施处理个人信息,使得数据接收方无法重新识别特定个人且不能复原,经上述处理后的数据的共享、委托处理、转移、公开披露无需另行向您通知并征得您的同意。
四、我们如何保护和保存您的个人信息
(一)我们保护您个人信息的技术与措施
我们非常重视个人信息安全,并采取一切合理可行的措施,保护您的个人信息:
1、数据安全技术措施
我们会采用符合业界标准的安全防护措施,包括建立合理的制度规范、采取安全技术措施来防止您的个人信息遭到未经授权的访问使用、修改,避免数据的损坏或丢失。酷可酷数字的网络服务采取了传输层安全协议等加密技术,通过https等方式提供浏览服务,确保用户数据在传输过程中的安全。酷可酷数字采取加密技术对用户个人信息进行加密保存,并通过隔离技术进行隔离。
在个人信息使用时,例如个人信息展示、个人信息关联计算,我们会采用包括内容替换、SHA256在内多种数据脱敏技术增强个人信息在使用中安全性。酷可酷数字采用严格的数据访问权限控制和多重身份认证技术保护个人信息,避免数据被违规使用。酷可酷数字采用代码安全自动检查、数据访问日志分析技术进行个人信息安全审计。
2、酷可酷数字为保护个人信息采取的其他安全措施
酷可酷数字通过建立数据分类分级制度、数据安全管理规范、数据安全开发规范来管理规范个人信息的存储和使用。
酷可酷数字通过信息接触者保密协议、监控和审计机制来对数据进行全面安全控制。 加强安全意识。我们还会举办安全和隐私保护培训课程,加强员工对于保护个人信息重要性的认识。
3、我们仅允许有必要知晓这些信息的酷可酷数字及酷可酷数字关联方的员工、合作伙伴访问个人信息,并为此设置了严格的访问权限控制和监控机制。我们同时要求可能接触到您个人信息的所有人员履行相应的保密义务。如果未能履行这些义务,可能会被追究法律责任或被中止与酷可酷数字的合作关系。
4、我们会采取一切合理可行的措施,确保未收集无关的个人信息。我们只会在达成本政策所述目的所需的期限内保留您的个人信息,除非需要延长保留期或受到法律的允许。
5、互联网并非绝对安全的环境,而且电子邮件、即时通讯、社交软件等与其他用户的交流方式无法确定是否完全加密,我们建议您使用此类工具时请使用复杂密码,并注意保护您的个人信息安全。
6、互联网环境并非百分之百安全,我们将尽力确保您发送给我们的任何信息的安全性。如果我们的物理、技术、或管理防护设施遭到破坏,导致信息被非授权访问、公开披露、篡改、或毁坏,导致您的合法权益受损,我们将承担相应的法律责任。
7、安全事件处置
为应对个人信息泄露、损毁和丢失等可能出现的风险,酷可酷数字制定了多项制度,明确安全事件、安全漏洞的分类分级标准及相应的处理流程。酷可酷数字也为安全事件建立了专门的应急响应团队,按照安全事件处置规范要求,针对不同安全事件启动安全预案,进行止损、分析、定位、制定补救措施、联合相关部门进行溯源和打击。
在不幸发生个人信息安全事件后,我们将按照法律法规的要求,及时向您告知:安全事件的基本情况和可能的影响、我们已采取或将要采取的处置措施、您可自主防范和降低风险的建议、对您的补救措施等。我们同时将及时将事件相关情况以邮件、信函、电话、推送通知等方式告知您,难以逐一告知个人信息主体时,我们会采取合理、有效的方式发布公告。同时,我们还将按照监管部门要求,主动上报个人信息安全事件的处置情况。
8、如果您对我们的个人信息保护有任何疑问,可通过本政策约定的联系方式联系我们。如您发现自己的个人信息泄密,尤其是您的账户及密码发生泄露,请您立即通过本政策的联系方式联络我们,以便我们采取相应措施。 
(二)您个人信息的保存
1、保存期限:我们只会在达成本政策所述目的所需的期限内保留您的个人信息,除非法律法规有强制的留存要求,例如《中华人民共和国电子商务法》要求商品和服务信息、交易信息保存时间自交易完成之日起不少于三年。我们判断个人信息的存储期限主要参考以下标准并以其中较长者为准:完成与您相关的交易目的、维护相应交易及业务记录,以应对您可能的查询或投诉;保证我们为您提供服务的安全和质量;您是否同意更长的留存期间;是否存在关于保留期限的其他特别约定或法律法规规定。
在超出保留期间后,我们会根据适用法律的要求删除您的个人信息,或使其匿名化处理。在您主动注销账号时,我们将根据法律法规的要求进行数据处理。
2、保存地点:我们依照法律法规的规定,将在境内运营过程中收集和产生的您的个人信息存储于中华人民共和国境内。目前,我们不会将上述信息传输至境外,如果我们向境外传输,我们将按照国家的相关规定,在满足出境条件的基础上,向您充分告知境外接受方的情况,并征求您的单独同意或满足其他合法事由。
3、终止运营:如果发生终止运营等情形,我们将会至少提前30天通知您,并在终止运营后对您的个人信息根据法律法规的要求进行处理。
五、您如何管理自己的个人信息 
酷可酷数字非常重视您对个人信息的关注,并尽全力保护您对于您个人信息访问、更正以及撤回同意的权利,以使您拥有充分的能力保障您的隐私和安全。您的权利包括:
(一)查询、复制您的个人信息
您有权查询、复制您的个人信息,可通过根据本隐私政策提供的联系方式与我们联系查询或复制您的个人信息。在符合相关法律规定且技术可行的前提下,我们将在合理的期限内,通过适当的方式向您提供可复制的个人信息副本。
(二)更正、补充您的个人信息
当您发现我们处理的关于您的个人信息有错误或不完整时,您有权要求我们做出更正或补充。您可以通过本隐私政策提供的联系方式与我们联系。
(三)删除您的个人信息
在以下情形中,您可以向我们提出删除个人信息的请求:
1、如果我们处理个人信息的行为违反法律法规;
2、基于同意处理您的个人信息,您撤回同意的;
3、如果我们处理个人信息的行为违反了与您的约定;
4、如果我们的处理目的已经实现,无法实现或者为实现处理目的不再必要使用您的个人信息;
5、如果您不再使用我们的产品或服务,或您注销了账号;
6、如果我们不再为您提供产品或服务,或保存期限已经届满。
7、法律规定的其他情形。
若我们决定响应您的删除请求,我们还将同时通知从我们获得您的个人信息的实体,要求其及时删除,除非法律法规另有规定,或这些实体获得您的独立授权。
(四)改变您授权同意的范围或撤回您的授权
您可以通过申请删除信息或直接删除信息、关闭设备功能、在酷可酷数字APP或软件中进行隐私设置等方式改变您授权我们继续收集个人信息的范围或撤回您的授权。您也可以通过注销账户的方式,撤回我们继续收集您个人信息的全部授权。一旦您撤回授权,我们将依照法律规定,删除已经基于您授权收集的个人信息,或对其进行匿名化。
请您理解,每个业务功能需要一些基本的个人信息才能得以完成,当您撤回同意或授权后,我们无法继续为您提供撤回同意或授权所对应的服务,也不再处理您相应的个人信息。但您撤回同意或授权的决定,不会影响此前基于您的授权而开展的个人信息处理。
(五)转移您的个人信息
若您需要将您的个人信息转移至其他单位、企业或组织,您可以通过本隐私政策提供的联系方式与我们联系。我们将对您的请求进行审核,在符合网信部门规定的条件且在技术可行的前提下,我们将为您提供转移相应个人信息的途径。
(六)注销账户
如果您需要注销个人账户,在您账户无异常的情况下,您可以选择以下方式完成注销:(1)通过“酷可酷数字app-我的-设置-账户安全-注销账户”并按照相应的提示完成注销。
您注销账户的行为是不可逆的,在您选择主动注销并成功注销账户之后,我们将停止为您提供产品或服务,不再收集您的个人信息,并根据法律法规的要求删除您的个人信息,或对其进行匿名化处理。
(七)解释说明权
如您对我们的个人信息处理规则存在疑问,您可以通过本隐私政策提供的联系方式与我们联系,我们会对有关个人信息处理规则向您进行解释说明。
(八)限制或拒绝处理权
在符合法律规定的前提下,您有权限制或者拒绝我们对您的个人信息进行处理。如您想要行使该权利,您可以通过本隐私政策提供的联系方式与我们联系,我们会在收到您的请求后尽快处理回复。
(九)其他个人信息权利响应
根据法律规定,我们建立有逝者用户的个人信息保护制度。除非逝者用户生前另行安排,逝者用户的近亲属为了其自身的合法、正当利益,可以根据本隐私政策提供的联系方式与我们联系,并对逝者用户的相关个人信息行使本规则规定的查阅、复制、更正、补充、删除等权利。在响应逝者用户近亲属的请求时,我们将通过严格的流程对其身份和行权目的进行审核。为了充分保护逝者用户的个人信息权益,申请行使本条权利的逝者用户近亲属需要根据我们的要求提交相应材料,包括:【信息类型,例如:逝者用户的身份证明文件、死亡证明文件、申请人的身份证明文件、申请人与去世用户的亲属关系证明文件、申请行使的权利种类及目的】
6、响应您的请求
如果您无法通过上述方式行使您的个人权利,或您认为酷可酷数字存在任何违反法律法规或与您关于个人信息的收集或使用的约定,您均可以与我们联系。为了保障安全,我们可能需要您提供书面请求,或以其他方式证明您的身份,我们将在收到您反馈并验证您的身份后的十五个工作日内答复您的请求。对于您合理的请求,我们原则上不收取费用,但对多次重复、超出合理限度的请求,我们将视情况收取一定成本费用。对于那些无端重复、需要过多技术手段(例如,需要开发新系统或从根本上改变现行惯例)、给他人合法权益带来风险或者非常不切实际(例如,涉及备份磁带上存放的信息)的请求,我们可能会予以拒绝。
在以下情形中,按照法律法规要求,我们将无法响应您的请求:
(1)与国家安全、国防安全有关的;
(2)与公共安全、公共卫生、重大公共利益有关的;
(3)与犯罪侦查、起诉和审判等有关的;
(4)有充分证据表明您存在主观恶意或滥用权利的;
(5)响应您的请求将导致您或其他个人、组织的合法权益受到严重损害的;
(6)与我们履行法律法规规定的义务相关的;
(7)涉及我们商业秘密的。
六、未成年人的个人信息保护
1、我们的产品主要面向18周岁以上的成年人,如您未满18周岁,请停止使用我们的产品和服务。
2、由于技术上的限制,在某些场景下,特别是提供线上服务时,我们无法识别用户的年龄。在这种情况下,用户将被我们视为有完整且合法的权利将其个人信息根据相关法律提供给我们。如果我们在无法识别用户年龄的情况下,未经监护人的许可收集了儿童个人信息,请监护人及时通知我们,我们在获悉该等情况后将会及时删除此类信息。如您对您所监护的儿童的个人信息有疑问,请通过本政策约定联系方式与我们联系。
七、本政策的通知及修订 
1、为给您提供更好的服务以及随着酷可酷数字业务的发展,本隐私政策也会随之更新。但未经您明确同意,我们不会削减您依据本隐私政策所应享有的权利。我们会通过在酷可酷数字客户端上发出更新版本并在生效前通过公告或以其他适当方式提醒您相关内容的更新,也请您访问酷可酷数字以便及时了解最新的隐私政策。
2、对于重大变更,我们还会提供更为显著的通知(我们会通过包括但不限于短信或在浏览页面做特别提示等方式,说明隐私政策的具体变更内容)。
本隐私政策所指的重大变更包括但不限于:
(1)我们的服务模式发生重大变化。如处理个人信息的目的、处理的个人信息类型、个人信息的使用方式等;
(2)我们在所有权结构、组织架构等方面发生重大变化。如业务调整、破产并购等引起的所有者变更等;
(3)个人信息共享、转让或公开披露的主要对象发生变化;
(4)您参与个人信息处理方面的权利及其行使方式发生重大变化;
(5)我们负责处理个人信息安全的责任部门、联络方式及投诉渠道发生变化时;
(6)个人信息安全影响评估报告表明存在高风险时。
3、我们还会将本隐私政策的旧版本存档,供您查阅;如您需要查阅我们隐私政策的历史版本,请联系我们。
八、如何联系我们
本政策由广州市酷可酷数字信息技术有限责任公司依据『中华人民共和国网络安全法』,『信息安全技术个人信息安全规范』以及其他相关法律法规制定。公司办公地址位于广州市天河区灵山东路7号10层1001-6房C0372 ,如您有疑问,可通过邮箱联系我们,联系方式为:248711461@qq.com